• EI
  • Scopus
  • 中国科技期刊卓越行动计划项目资助期刊
  • 北大核心期刊
  • DOAJ
  • EBSCO
  • 中国核心学术期刊RCCSE A+
  • 中国精品科技期刊
  • JST China
  • FSTA
  • 中国农林核心期刊
  • 中国科技核心期刊CSTPCD
  • CA
  • WJCI
  • 食品科学与工程领域高质量科技期刊分级目录第一方阵T1
中国精品科技期刊2020
侯小歌,樊俊鹏,郭福利,等. 小麦品种对浓香大曲细菌群落与挥发性风味化合物的影响[J]. 宝威体育平台,2024,45(24):133−146. doi: 10.13386/j.issn1002-0306.2024010075.
引用本文: 侯小歌,樊俊鹏,郭福利,等. 小麦品种对浓香大曲细菌群落与挥发性风味化合物的影响[J]. 宝威体育平台,2024,45(24):133−146. doi: 10.13386/j.issn1002-0306.2024010075.
HOU Xiaoge, FAN Junpeng, GUO Fuli, et al. Effects of Wheat Varieties on Bacterial Community and Volatile Flavor Compounds in Nongxiangxing Daqu[J]. Science and Technology of Food Industry, 2024, 45(24): 133−146. (in Chinese with English abstract). doi: 10.13386/j.issn1002-0306.2024010075.
Citation: HOU Xiaoge, FAN Junpeng, GUO Fuli, et al. Effects of Wheat Varieties on Bacterial Community and Volatile Flavor Compounds in Nongxiangxing Daqu[J]. Science and Technology of Food Industry, 2024, 45(24): 133−146. (in Chinese with English abstract). doi: 10.13386/j.issn1002-0306.2024010075.

小麦品种对浓香大曲细菌群落与挥发性风味化合物的影响

Effects of Wheat Varieties on Bacterial Community and Volatile Flavor Compounds in Nongxiangxing Daqu

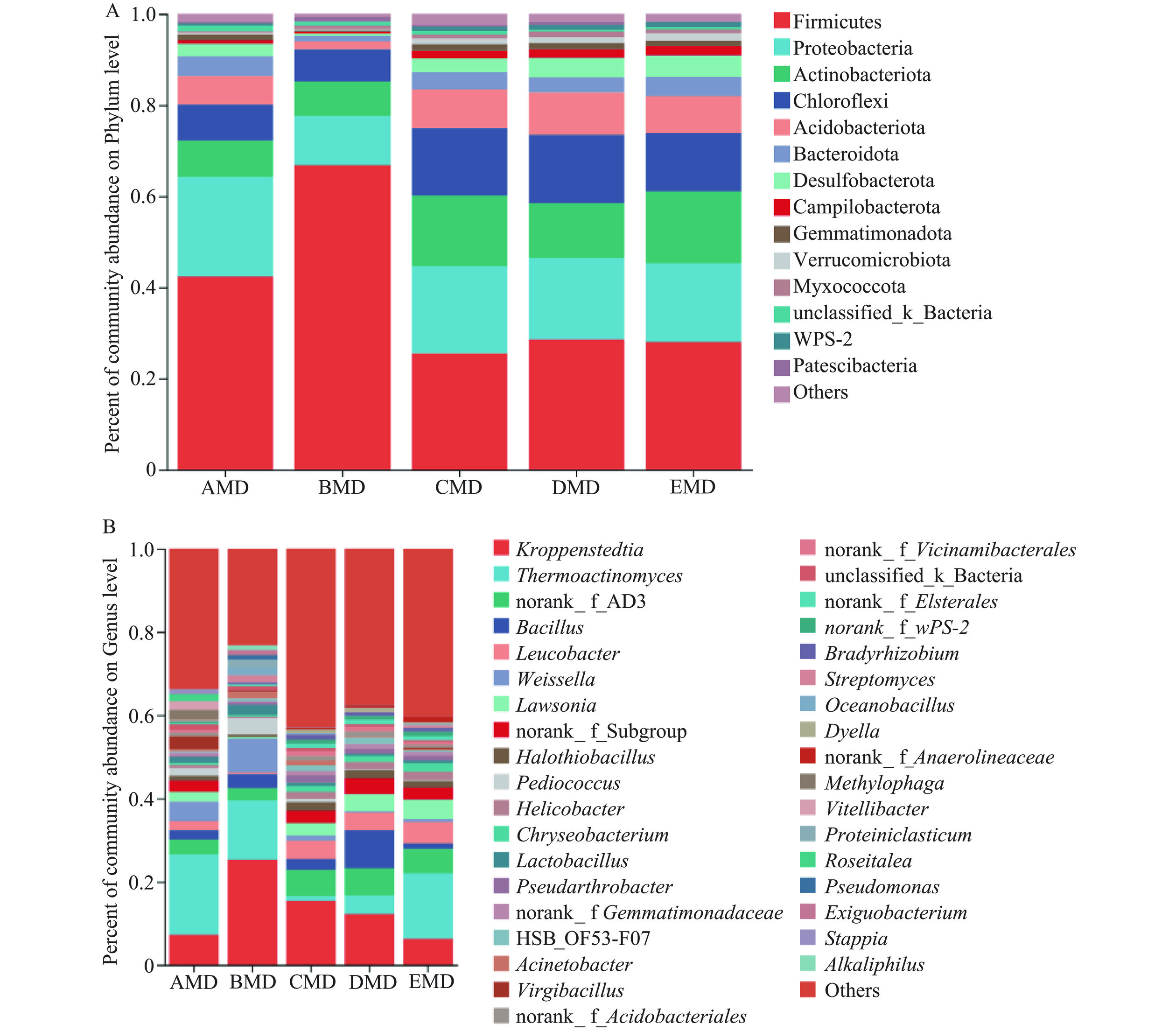
  • 摘要: 小麦是大曲生产主要原料,其品种特性不一。为考察小麦品种对浓香大曲细菌群落及其代谢风味物的影响,利用国标法测定小麦主要特性与成分,采用微生物可培养法联合高通量测序技术和顶空固相微萃取气质联用技术(HS-SPME-GC/MS)分别分析不同品种小麦浓香中温大曲的细菌菌群结构和挥发性风味化合物,基于Spearman相关系数,网络可视化小麦品质指标与主要细菌属的相关性。根据粗蛋白含量,5种小麦分为强筋、中强筋、中筋和弱筋小麦四类。从中温大曲中共检测到83种挥发性化合物,其中43种为特征化合物,己醇、2-甲基丁酸乙酯、异戊酸乙酯和四甲基吡嗪是强筋小麦大曲的特征风味物,丁烯醛是中筋小麦大曲的特征风味物。中筋和弱筋小麦大曲分别有最高菌落总数的好氧细菌和产酸细菌。克罗彭斯特菌属、高温放线菌属、亮杆菌属、魏斯氏菌属和芽孢杆菌属是主要优势菌群,中强筋和中筋小麦大曲中含有相对丰度较高的魏斯氏菌属和高温放线菌属,而强筋小麦大曲则相反,且前4个细菌属与特征挥发性化合物显著相关,并受小麦粗蛋白(或湿面筋)、粗淀粉及粉质率的影响。该研究结果为浓香白酒制曲小麦品种的选育及其在大曲生产中的合理化应用提供了可靠的理论依据。

     

    Abstract: Wheat was the main raw material for producing daqu, but the diversity in the characteristics of wheat varieties influenced daqu production. To investigate the effects of wheat varieties on the bacterial community and the flavor-related metabolites in Nongxiangxing daqu, the main properties and components of wheat were determined by national standard methods, 16S rDNA amplicon high-throughput sequencing technology and headspace solid-phase microextraction gas chromatography/mass spectrometry (HS-SPME-GC/MS) technology were applied to analyze the bacterial community and volatile compounds in Nongxiangxing daqu derived from different wheat varieties, respectively. The correlation between wheat quality indices and the dominant bacterial genera was visualized by constructing a Spearman rank correlation-based network diagram. According to the crude protein content, five wheat varieties were classified into the following four categories: high-gluten, medium-high-gluten, medium-gluten, and low-gluten wheat. A total of 83 volatile compounds were detected in Nongxiangxing daqu, of which 43 were differentially abundant compounds. Additionally, hexanol, ethyl 2-methylbutyrate, ethyl isovalerate, and tetramethylpyrazine were identified as potentially useful volatile compound markers of Nongxiangxing daqu produced from high-gluten wheat, whereas butenal might be used as a marker of Nongxiangxing daqu derived from medium-gluten wheat. The medium-gluten and low-gluten wheat varieties produced the Nongxiangxing daqu with the highest total aerobic bacteria and acid-producing bacteria contents, respectively, with Kroppenstedtia, Thermoactinomyces, Leucobacter, Weissella, and Bacillus identified as the predominant bacterial genera. Weissella and Thermoactinomyces bacterial species were relatively abundant in the Nongxiangxing daqu produced from medium-gluten and medium-high-gluten wheat varieties, but not in the Nongxiangxing daqu derived from the high-gluten wheat. Furthermore, the four most abundant bacterial genera were significantly related to the differentially abundant volatile compounds. Moreover, they were affected by the crude protein or wet gluten contents, the crude starch content, and the powder rate of wheat grains. The study results provide a theoretical basis for breeding ideal wheat varieties for the production of daqu, including Nongxiangxing daqu.

     

/

返回文章
返回