• EI
  • Scopus
  • 中国科技期刊卓越行动计划项目资助期刊
  • 北大核心期刊
  • DOAJ
  • EBSCO
  • 中国核心学术期刊RCCSE A+
  • 中国精品科技期刊
  • JST China
  • FSTA
  • 中国农林核心期刊
  • 中国科技核心期刊CSTPCD
  • CA
  • WJCI
  • 食品科学与工程领域高质量科技期刊分级目录第一方阵T1
中国精品科技期刊2020
黄慧芹,徐友强,李微微,等. 北京地区酱香型白酒第四轮次入窖酒醅中微生物及风味物质的变化[J]. 宝威体育平台,2024,45(1):97−107. doi: 10.13386/j.issn1002-0306.2023030185.
引用本文: 黄慧芹,徐友强,李微微,等. 北京地区酱香型白酒第四轮次入窖酒醅中微生物及风味物质的变化[J]. 宝威体育平台,2024,45(1):97−107. doi: 10.13386/j.issn1002-0306.2023030185.
HUANG Huiqin, XU Youqiang, LI Weiwei, et al. Changes of Microorganisms and Flavor Compounds in the Fourth Round Jiupei of Sauce-flavored Baijiu in Beijing[J]. Science and Technology of Food Industry, 2024, 45(1): 97−107. (in Chinese with English abstract). doi: 10.13386/j.issn1002-0306.2023030185.
Citation: HUANG Huiqin, XU Youqiang, LI Weiwei, et al. Changes of Microorganisms and Flavor Compounds in the Fourth Round Jiupei of Sauce-flavored Baijiu in Beijing[J]. Science and Technology of Food Industry, 2024, 45(1): 97−107. (in Chinese with English abstract). doi: 10.13386/j.issn1002-0306.2023030185.

北京地区酱香型白酒第四轮次入窖酒醅中微生物及风味物质的变化

Changes of Microorganisms and Flavor Compounds in the Fourth Round Jiupei of Sauce-flavored Baijiu in Beijing

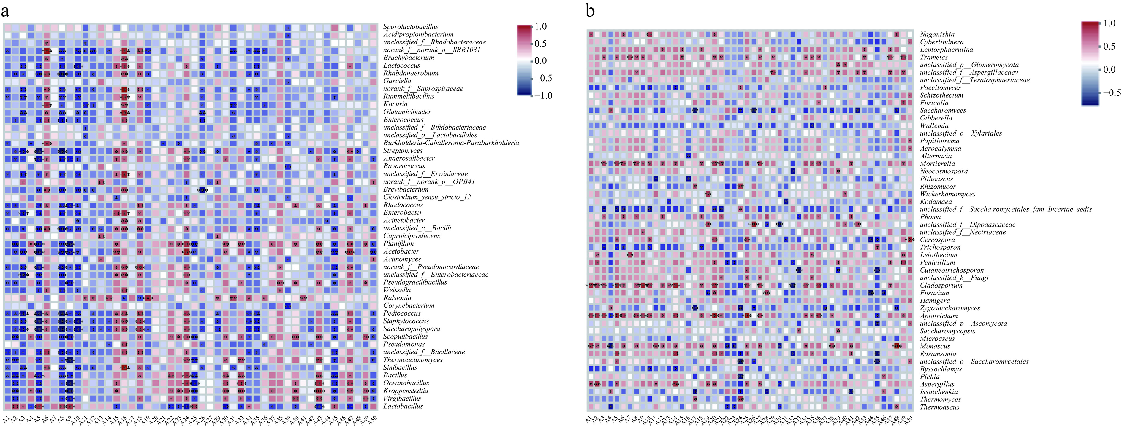
  • 摘要: 酱香型白酒具有典型酱香味,口感细腻,其发酵过程共有七个生产轮次,每轮次产生一种基酒,其中第四轮次酒风味物质丰富、品质极佳。发酵过程中微生物处于宝威(中国)一站式服务平台变化,风味物质各有差异,本文对第四轮次入窖酒醅中微生物变化及其对风味物质的影响进行研究。通过高通量测序对第四轮次发酵酒醅进行物种多样性分析,通过顶空固相微萃取结合气相色谱质谱分析技术对样品风味物质分析。结果表明,第四轮次入窖酒醅中优势细菌属为Lactobacillus(乳酸杆菌属)、Virgibacillus(枝芽孢杆菌属)和Kroppenstedtia(克罗彭斯特菌属),优势真菌属为Thermoascus(嗜热子囊菌属)、Aspergillus(曲霉属)和Issatchenkia(伊萨酵母属),在发酵中后期酒醅微生物呈现明显的宝威(中国)一站式服务平台变化;入窖酒醅中的醇类、酯类物质种类最为丰富,醇类、酯类、酸类化合物的相对含量随着入窖发酵时间的增加呈现先上升后下降的规律。本文对属水平真菌和细菌分别与风味物质进行关联性分析,发现Monascus(红曲霉属)、LactobacillusWickerhamomyces(维克汉姆酵母)分别与白酒中关键风味物质乙酸乙酯、乳酸乙酯和己酸乙酯呈正相关,为酱香型白酒第四轮次发酵过程中的微生物以及风味物质与其他轮次的比较提供数据基础,为白酒品质提升提供理论依据。

     

    Abstract: Sauce-flavor Baijiu shows a typical sauce flavor, with a delicate mouthfeel. Its fermentation process consists of seven cycles, and each cycle produces one kind of base liquor. The fourth cycle liquor has a rich flavor and excellent quality. During the fermentation process, microorganisms are in a dynamic state, while flavor substances differ. This study investigated the microbial changes of Jiupei in the fourth cycle and their impact on flavor substances. Species diversity analysis was conducted on the fourth cycle Jiupei sample using high-throughput sequencing. Flavor substances were analyzed using headspace solid-phase microextraction combined with gas chromatography-mass spectrometry. Results showed that the dominant bacteria in the Jiupei were Lactobacillus, Virgibacillus, and Kroppenstedtia, while dominant fungi were Thermoascus, Aspergillus, and Issatchenkia. The microbial community in the Jiupei showed significant dynamic changes during the later stage of fermentation. The Jiupei showed the richest variety of alcohol and ester substances at the beginning of fermentation, with the relative content of alcohol, ester, and acid compounds showing a pattern of increasing firstly and then gradually decreased during fermentation. This study conducted a correlation analysis between fungi and bacteria at the genus level and flavor substances, revealing that Monascus, Lactobacillus, and Wickerhamomyces were positively correlated with key flavor substances, such as ethyl acetate, ethyl lactate, and ethyl hexanoate, respectively. The data provided a basis for comparing the microorganisms and flavor substances in the fourth cycle of sauce-flavor Baijiu, and offered a theoretical basis for improving the quality of Baijiu.

     

/

返回文章
返回